[W1-04]COVID-19下において演習を含む科目をハイブリッド教育で受けた学生の不安とスキル獲得への期待
○田中 智子1(1. 大阪青山大学)
キーワード:
COVID-19、ハイブリッド教育、演習
【目的】
全世界では,学生をCOVID-19から守るために緊急措置として遠隔教育を導入した.しかし,コロナ禍収束後もニューノーマルな教育の形態として対面授業と併用されることも視野に入れる必要がある.そのため,ハイブリッド教育での演習を含む科目受講学生の科目に対する期待と不安感・負担感・孤独感の存在を研究目的とする.
【方法・分析の概要】
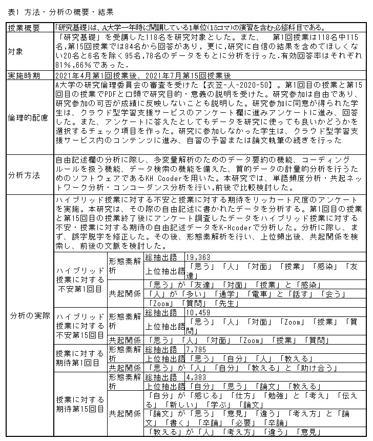
A大学の研究倫理委員会の審査を受け【衣笠-人-2020-50】「研究基礎」を受講した118名を研究対象とした.授業前後で行った自由記述をKHCoderで分析を行った. 表参照.
【結果】
授業前の総抽出後は,不安19363,期待7795であった.授業後の総抽出後は,不安10459,期待4383であった.表参照.
【考察】
「不安」は上位頻出後・共起関係に表れなかった.「不安」の文脈には「友人ができない」や「友人と授業中にコミュニケーションが取れない」で表現された. 授業前の不安は①人が多い通学中の電車など感染の不安はあるが対策を行い,対面授業で友達を作り,人と直接会って話したい②Zoomだと先生に質問が難しく,すぐに回答がもらえるかが不安だという文脈であった.感染への不安はあるが,友人を作り,話す機会を欲しており,教員の質問返答即時性を望んでいた. 授業後の不安は①人と接しないようにしている反面②対面のほうが話しやすく,対面授業で友人作りや話がしやすい③Zoomでもスキル修得に不安がない反面,友人作りと先生への質問が難しい③対面授業で友人を作れ,話ができ,友人と協力し合って自分を成長させられるという文脈であった.演習は対面でもWebでもハイブリッドでもスキル修得に不安はないが,友人・教員とのインタラクションという意味で対面授業を望んでいた. 授業前の期待は,①先生はWebでも対面でも見ていてくれると思うから不安はなく,②考えや意見の違う人と教えあって自分を成長させたい③友人と授業の問題解決に助け合い協力することは大切だという文脈であった 授業後の期待は,①自分が難しいと感じた新しいことを共有し,学ぶことが大切②論文を書くことは卒論に役立つため必要で,そのスキルは意見の違う,考え方をみにつける③教えあうことで考え方の違う人の意見を学べたという文脈であった.
【結論】
学生は,演習を含む科目であてもWebで技術修得が可能だと考えているが,対面授業で友人をつくり,友人とのインタラクションの中で自己を成長させることを望んでいた.

全世界では,学生をCOVID-19から守るために緊急措置として遠隔教育を導入した.しかし,コロナ禍収束後もニューノーマルな教育の形態として対面授業と併用されることも視野に入れる必要がある.そのため,ハイブリッド教育での演習を含む科目受講学生の科目に対する期待と不安感・負担感・孤独感の存在を研究目的とする.
【方法・分析の概要】
A大学の研究倫理委員会の審査を受け【衣笠-人-2020-50】「研究基礎」を受講した118名を研究対象とした.授業前後で行った自由記述をKHCoderで分析を行った. 表参照.
【結果】
授業前の総抽出後は,不安19363,期待7795であった.授業後の総抽出後は,不安10459,期待4383であった.表参照.
【考察】
「不安」は上位頻出後・共起関係に表れなかった.「不安」の文脈には「友人ができない」や「友人と授業中にコミュニケーションが取れない」で表現された. 授業前の不安は①人が多い通学中の電車など感染の不安はあるが対策を行い,対面授業で友達を作り,人と直接会って話したい②Zoomだと先生に質問が難しく,すぐに回答がもらえるかが不安だという文脈であった.感染への不安はあるが,友人を作り,話す機会を欲しており,教員の質問返答即時性を望んでいた. 授業後の不安は①人と接しないようにしている反面②対面のほうが話しやすく,対面授業で友人作りや話がしやすい③Zoomでもスキル修得に不安がない反面,友人作りと先生への質問が難しい③対面授業で友人を作れ,話ができ,友人と協力し合って自分を成長させられるという文脈であった.演習は対面でもWebでもハイブリッドでもスキル修得に不安はないが,友人・教員とのインタラクションという意味で対面授業を望んでいた. 授業前の期待は,①先生はWebでも対面でも見ていてくれると思うから不安はなく,②考えや意見の違う人と教えあって自分を成長させたい③友人と授業の問題解決に助け合い協力することは大切だという文脈であった 授業後の期待は,①自分が難しいと感じた新しいことを共有し,学ぶことが大切②論文を書くことは卒論に役立つため必要で,そのスキルは意見の違う,考え方をみにつける③教えあうことで考え方の違う人の意見を学べたという文脈であった.
【結論】
学生は,演習を含む科目であてもWebで技術修得が可能だと考えているが,対面授業で友人をつくり,友人とのインタラクションの中で自己を成長させることを望んでいた.

